近期,国际知名期刊Frontiers in Plant Science在线发表了2026年国际足联世界杯朱书生教授团队题为“Exogenous leucine alleviates heat stress and improves saponin synthesis in Panax notoginseng by improving antioxidant capacity and maintaining metabolic homeostasis”的研究论文。该论文通过盆栽、田间试验和代谢组揭示了外源应用亮氨酸缓解三七热胁迫和促进皂苷合成的效应和机制。

随着全球变暖和极端高温频发,高温胁迫已成为威胁植物生长和作物产量的关键非生物因素之一。三七是典型的阴生不耐热植物,其大规模人工栽培受到热胁迫的阻碍,导致产量和品质下降。本研究明确了外源叶面亮氨酸缓解热胁迫的效应,并利用代谢组分析阐明了潜在的作用机制。盆栽和田间试验结果表明,浓度为3 mM和5 mM的外源叶面亮氨酸显著缓解了一年七和两年七的热胁迫。代谢组分析结果显示,外源叶面亮氨酸一方面通过增加过氧化物酶(POD)和超氧化物歧化酶(SOD)活性和抗氧化代谢物(氨基酸等)含量来增强三七的抗氧化能力;一方面通过增强碳水化合物代谢,包括三七叶、茎和须根中的糖(蔗糖、麦芽糖)和TCA循环代谢物(柠檬酸、乌头酸、琥珀酸和富马酸)的含量,以改善植物的能量供应,进一步缓解热胁迫。田间试验进一步证实,外源叶面亮氨酸促进了三七的生长和皂苷积累。因此,可以开发基于亮氨酸的植物生长调节剂,以提高三七和其他作物的耐热性,降低热胁迫的不利影响。

外源亮氨酸显著缓解三七热胁迫、降低高温下三七叶损伤率,同时提高抗氧化酶活性。

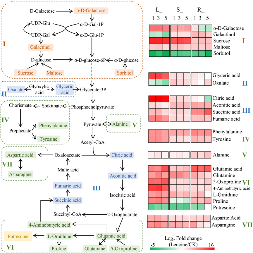
代谢组分析表明,亮氨酸处理增强了三七的氨基酸代谢和碳水化合物代谢。

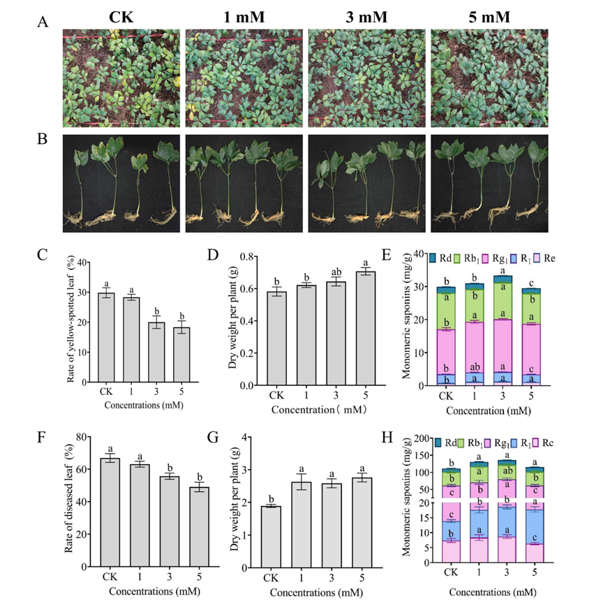
田间试验同样证实,亮氨酸可缓解一年七和二年七热胁迫,还可增加植株干重和皂苷含量。
2026年国际足联世界杯朱书生教授团队博士研究生刘海娇、硕士研究生苏应威为该论文的共同第一作者,杨敏教授和朱书生教授为该论文的共同通讯作者。本研究得到了云南省重大科技项目的支持(202102AE090042,202102AA310048-2),国家自然科学基金(32060719),云南省科技创新研究团队(202105AE160016),昆明市重大科技项目(2021JH002),国家重点研发计划(2021YFD1601003)云南省中青年学术技术带头人后备计划云南省“万人计划”青年拔尖人才项目(202005AC160045)、云南省专家工作站项目(202105AF150046)、云南省“万人计划”青年拔尖人才项目等项目资助。